В заключении
Проектирование и сборка мебели самому — это экономия денег где-то в 2 раза. А также возможность втиснуть ваше индивидуальное мебельное изделие в любую нестандартную дырку в квартире. Я обычно собираю мебель на конфирматах 7×50 из ЛДСП 16 мм
При наличии сверла для конфирматов
(и небольшого навыка) сборка занимает не так много времени.
Единственный минус — в это можно втянуться. После рабочего стола я уже собрал: кухню, несколько клеток (для одной и той же птицы она на фото), полки (навесные и напольные), тумбы и столы. В общем «захламил» в квартире все неиспользуемые места.
Ссылка на страницу плагина
Фотополимерная 3D-печать
С точки зрения инноваций, 2020 год стал прорывным для фотополимерной 3D-печати. Я бы сравнил это с 2013 годом, когда компания MakerBot выпустила на рынок первый доступный 3D-принтер для домашнего и офисного использования — MakerBot Replicator 2. В результате многолетних усилий сообщества энтузиастов на свет явились модели, доступные рядовому пользователю. До этого они стоили сотни тысяч долларов и были доступны крупным компаниям. Технологи 21 века бросили вызов инженерам старой школы, и это полностью изменило правила игры.
Сегодня примерно тоже самое можно сказать про фотополимерную 3D-печать по технологии LCD, т.е. создание моделей с помощью засветки смолы LED-лампой через LCD-матрицу. Эта технология не была новой, но она смогла выйти на совершенно новый уровень в связи с внедрением современных моно дисплеев с разрешением 4K. Это одновременно дало возможность увеличить скорость печати, улучшить качество и точность готовых изделий, увеличить максимальный размер изготовляемых моделей, а также снизить цены на принтеры в несколько раз, учитывая, что эти моно дисплеи имеют значительно больший срок службы. Это ли не мечта любого покупателя? Часто ли мы встречаемся с такими чудесами? Все уже привыкли, что каждый новый iPhone слегка лучше предыдущего, но при этом сильно дороже, а тут случилась прямо противоположная ситуация. Возможно, это обусловило взрывной спрос на подобное оборудование, ведь покупатели по всему миру стали в длинные виртуальные очереди в ожидании своих заказов, а социальные сети наполнились восторженными постами о новеньких игрушках (3D-принтерах).
Вторым важнейшим фактором роста рынка стало существенное снижение цен на фотополимерные смолы для 3D-печати и оборудование для постобработки моделей. Цена на смолы упала примерно в два раза за последние 1,5 года, и при этом сильно увеличилось их разнообразие, что, в свою очередь, расширило ассортимент конечных изделий и снизило их себестоимость. Снизилось время печати. На российском рынке литр фотополимера сейчас стоит в среднем 4500 рублей
Здесь стоит обратить внимание на то, что 3D-модели, напечатанные из смолы, также требуют постобработки (промывают в спирте или воде, засвечивают в специальной УФ-камере и т.п.). Высокая стоимость такого дополнительного оборудования также являлась сдерживающим фактором для спроса на принтеры, но в прошлом году появились бюджетные устройства по типу «два в одном», которые решают и эту проблему
Цена подобных устройств сейчас не превышает 15000 рублей. Все это вместе дало огромный рост интереса к фотополимерной 3D-печати в разных областях, но прежде всего в стоматологии и производстве ювелирных изделий по индивидуальному заказу (на фото устройства два в одном).
Главной звездой рынка стала малоизвестная тайваньская компания Phrozen. Она первой выпустила модель с разрешением 4K – Shuffle 4K, а также бюджетный вариант с моно дисплеем – Sonic Mini, и, наконец, первый принтер с моно дисплеем 4K — Sonic 4K. Параллельным курсом с Phrozen двигалась китайская компания из Пекина UNIZ, которая хоть и представила свои разработки чуть раньше, но не смогла сделать свои принтеры достаточно простыми и дешевыми для массового покупателя.
Вдогонку за Phrozen кинулись другие китайские производители, такие как Anycubic, Elegoo, Creality, Wanhao, Flashforge, EPAX, Peopoly и некоторые другие, но пока их модельный ряд не может в полной мере конкурировать с Phrozen. И тем не менее, рынок пережил огромный рост, а результатом роста продаж оборудования закономерно стал рост использования этого оборудования в самых разных отраслях. Ну а собственно зачем вообще нужны такие 3D-принтеры?
Я уже упомянул о применении их в стоматологии и создании ювелирных изделий по индивидуальному заказу, подробнее об этом можно прочитать в наших обзорах (ссылка на обзоры), но это узкоспециальное использование. Что же касается более массового сегмента, то свершившаяся революция больше всего пришлась на руку мейкерам, любителям моделизма, косплеерам, создателям миниатюр, любителям воссоздания сражений в миниатюре и т.п. увлечений.
LayOut
Компонент LayOut позволяет осуществлять оформление конструкторской документации на основе моделей, которые были созданы в программе SketchUp.
Сразу после запуска программа предлагает выбрать шаблон для дальнейшей работы. Для этого доступно несколько основных форматов: А3 и А4, книжная или альбомная ориентация листа.
Дополнительно можно указать тип бумаги: разлинованную (со вспомогательными линиями) или обычную, белую (в дальнейшем фон заливки можно будет изменить).
- Меню, расположенное в верхней части экрана.
- Рабочая область, расположенная по центру.
- Панели инструментов, расположенные вокруг рабочей области.
- Лоток по умолчанию, расположенный в правой части экрана.
Меню
В самой верхней части программы располагается Меню, которое позволяет получить быстрый доступ к основным функциям программы.
Оно состоит из таких пунктов, как:
- Файл. Для осуществления простейших операций с документами. Позволяет открывать, сохранять и загружать 3D модели. Здесь же, в меню «Настройки страницы» можно изменить тип и формат бумаги, изменить ориентацию листа на книжную или альбомную.
- Изменить. Для быстрого доступа к операциям для редактирования текущего документа. Включает такие операции, как отменить, вернуть, копировать, вставить. Здесь же находится меню «Параметры приложения», где можно настроить редактор изображений, текста и таблиц по умолчанию, изменить или добавить горячие клавиши для быстрого доступа к нужным компонентам программы. Выбрать настройки для запуска.
- Вид. Позволяет изменять масштаб рабочей области, активировать сетку, включать режим панорамы, использовать символы предупреждения.
- Текст. Для работы с надписями. Можно менять формат текста (курсив, полужирный, подчеркнутый, зачеркнутый). Осуществлять выравнивание, менять межстрочный интервал.
- Упорядочить. Для удобной работы со слоями. Здесь же можно включить или выключить привязку объектов к сетке.
- Инструменты. Перечень доступных для работы с файлом инструментов.
- Страницы. Позволяет удалять или добавлять страницы, перемещаться между уже созданными.
- Окно. Для управления элементами, находящимися в меню «Лоток по умолчанию», расположенном в правой части экрана.
- Справка. Для быстрого доступа к справочной информации.
Лоток по умолчанию
Панель инструментов, расположенная под «Меню» включает в себя основные для редактирования компоненты. При необходимости ее можно удалить или переместить в другое место на экране.
Лоток по умолчанию помогает быстро настраивать рабочую область, поменять цвет фона, толщину линий и другие необходимые параметры.
По умолчанию включает в себя:
- Цвета. Доступен выбор необходимого оттенка при помощи пипетки, используя схемы RGB, HSB, Оттенки серого, Изображение, Список. Здесь же можно настроить прозрачность альфа канала. Сохранить несколько цветов в палитру.
- Стиль фигуры. Можно выбрать заливку для фигуры, тип, цвет и толщину линий. Настроить стиль штриха.
- Заливка шаблоном. Для выбора доступны тональные заливки, символы материалов, геометрические плитки и шаблоны сайтов.
- Модель SketchUp. Для удобной работы с моделями, которые были созданы в программе SketchUp. Позволяет осуществлять визуализацию объектов.
- Стиль текста. Работа со шрифтами. Можно настроить выравнивание, межстрочный интервал, размер и тип шрифта.
- Страницы. Для создания и редактирования страниц, перемещения между ними.
- Слои. Для перемещения между слоями проекта. Можно настраивать их видимость, закреплять (защита от изменения) выбранные.
- Вырезки. Для более подробной визуализации документа. Включает в себя всевозможные стрелки и указатели, которые можно удобно размещать.
- Учебник. Краткая справка и помощь, касательно выбранного элемента. Информация будет меняться в зависимости от того, какой инструмент выбран.
При необходимости панель инструментов и меню Лоток по умолчанию можно закрыть. Благодаря этому можно значительно увеличить размер рабочей области. Вновь вернуть закрытые вкладки можно через пункт меню «Окно».
Лидеры рынка 2021
Если говорить об итогах года с коммерческой точки зрения, то, как и ранее, среди производителей в штуках лидирует китайская компания Creality со своим огромным модельным рядом из почти 40 моделей «во главе» с абсолютным бестселлером — принтером Ender-3. В денежном выражении лидером рынка также остается голландский производитель Ultimaker, принтеры которого считаются эталонными по качеству печати и простоте использования. В России последние годы лидером является компания Picaso 3D, которая в прошлом году начала поставки долгожданной новинки – принтера Designer XL Pro. Этот принтер отличает большая область печати и наличие двух экструдеров. Модель сразу стала пользоваться повышенным спросом. Вторым игроком на рынке, как в мире, так и в России, стала в прошлом китайская, а ныне глобальная компания Raise3D, которая выпустила в продажу модель 3D-принтера с двумя независимыми экструдерами Raise3D E2. Система IDEX дает возможность пользователю, с одной стороны, увеличить производительность своего 3D-принтера в два раза за счет наличия двух независимых экструдеров, а, с другой стороны, воспользоваться вторым экструдером для печати растворимых поддержек при создании сложных моделей (подробнее об этой технологии можно почитать в нашем обзоре).
Среди производителей фотополимерных 3D-принтеров в штуках лидирует Phrozen, а вплотную к нему идут Elegoo и Anycubic. Такая ситуация характерна и для России, хотя место не очень известной у нас марки Elegoo занимает исторически популярный брэнд Wanhao. По финансовым показателям лидером остается американская компания FormLabs, принтеры которой работают по технологии SLA (используя лазер для засветки материала), но ее закрытая экосистема с очень дорогими материалами вызывает все больше вопросов у пользователей, тем более что, с точки зрения качества печати, конкуренты из бюджетного сегмента уже нечем не уступают ее моделям. Подробнее о разнице в технологиях можно почитать в нашем обзоре.
Способ 2: Autodesk Fusion 360
Следующая программа под названием Autodesk Fusion 360 доступна для бесплатного частного использования на протяжении года, поэтому вполне подойдет для освоения и создания простых моделей, чтобы в будущем распечатать их на имеющемся оборудовании. Мы решили сделать принцип ознакомления с этим ПО так же, как с Blender, поэтому создали поэтапное разделение.
Шаг 1: Подготовительные действия
В Autodesk Fusion 360 не придется самостоятельно активировать панели инструментов или выбирать какие-то необычные параметры. Пользователю лишь следует убедиться в корректной метрике проекта и по необходимости изменить свойства сторон вида, что происходит так:
После загрузки и установки Autodesk Fusion 360 с официального сайта должен произойти первый запуск. Никаких начальных окон отображаться не будет, поэтому новый проект создастся автоматически
Обратите внимание на раздел «Browser», который находится слева под основными панелями. Здесь выберите «Document Settings», чтобы развернуть этот раздел.

Перейдите к редактированию файла «Units», если стандартное значение в миллиметрах вас не устраивает.

В отобразившемся справа блоке выберите оптимальную единицу измерения, которой вы и должны будете следовать на протяжении всего времени взаимодействия с проектом.

После этого ознакомьтесь с разделом «Named Views» и «Origin». Здесь можно переименовать каждую сторону по личным предпочтениям и настроить отображение осей на рабочем пространстве.

В завершение конфигурации убедитесь в том, что выбрано пространство «Design», ведь именно там происходит первичное создание всех объектов.

Шаг 2: Разработка модели для печати
Если вы столкнулись с надобностью ручной разработки модели через Autodesk Fusion 360, придется долго изучать эту программу или хотя бы ознакомиться с основами. Давайте для начала взглянем на простой пример добавления фигур и редактирование их размера.
- Откройте список «Create» и ознакомьтесь с доступными формами и объектами. Как видно, здесь присутствуют все основные фигуры. Просто нажмите по одной из них, чтобы перейти к добавлению.

Дополнительно взгляните и на остальные элементы, находящиеся на верхней панели. Основное пространство здесь занимают модификаторы. По оформлению их значков как раз и понятно, за что они отвечают. Например, первый модификатор вытесняет стороны, второй округляет их, а третий создает вдавливание.

После добавления форм объекта на рабочее пространство появятся рычаги, путем перемещения которых происходит настройка размеров каждой стороны.

При регулировании посматривайте и на отдельное поле с размерами. Вы можете редактировать его самостоятельно, задавая необходимые величины.

Об основных особенностях, следовать которым нужно обязательно, мы уже говорили при рассмотрении Blender, поэтому еще раз останавливаться на этом не будем. Вместо этого предлагаем изучить остальные моменты взаимодействия с Autodesk Fusion 360, прочитав официальную документацию на сайте, чтобы освоить создание не только примитивов, но и объектов гораздо более высокого уровня сложности.
Шаг 3: Подготовка к печати / Сохранение документа
В рамках этого этапа расскажем про два разных действия, которые имеют прямое отношение к 3D-печати. Первое заключается в отправке задания сразу же через используемое программное обеспечение. Этот вариант подойдет только в тех ситуациях, когда сам принтер может быть подключен к компьютеру и поддерживает связь с таким софтом.
- В меню «File» активируйте пункт «3D Print».

Справа появится блок с настройками. Здесь нужно лишь выбрать само устройство вывода, если нужно — включить предпросмотр и запустить выполнение задания.

Однако сейчас большинство стандартных печатающих устройств все еще поддерживают только флешки или же функционируют исключительно через фирменное ПО, поэтому надобность сохранить объект возникает гораздо чаще. Осуществляется это так:
- В том же всплывающем меню «File» нажмите по кнопке «Export».

Разверните список «Type».

Выберите пункт «OBJ Files (*obj)» или «STL Files (*.stl)».

После этого задайте место для сохранения и щелкните по синей кнопке «Export».

Ожидайте окончания сохранения. Это процесс займет буквально несколько минут.

Если же такой экспорт завершился ошибкой, потребуется повторно сохранить проект. Для этого кликните по специальной кнопке или используйте стандартную комбинацию клавиш Ctrl + S.
Способ 1: Blender
Blender — первая программа, основное предназначение которой заключается в создании 3D-моделей для дальнейшего их анимирования или применения в разных сферах компьютерных технологий. Она распространяется бесплатно и подходит начинающим юзерам, кто впервые столкнулся с приложениями такого рода, поэтому и занимает эту позицию. Давайте вкратце рассмотрим процедуру подготовки модели для печати пошагово, начав с настройки самого инструмента.
Шаг 1: Подготовительные действия
Конечно, после запуска Blender можно сразу же приступать к ознакомлению с интерфейсом и разработке моделей, однако сначала лучше уделить внимание подготовительным действиям, чтобы настроить рабочую среду под макеты для 3D-принтеров. Эта операция не займет много времени и потребует активации всего нескольких параметров
- Для начала в стартовом окне выберите параметры внешнего вида и расположение элементов, отталкиваясь от личных потребностей.

В следующем разделе окна «Quick Setup» вы увидите разные шаблоны для начала работы и ссылки на источники со вспомогательной информацией, которая пригодится при освоении ПО. Закройте это окно, чтобы перейти к следующему этапу конфигурации.

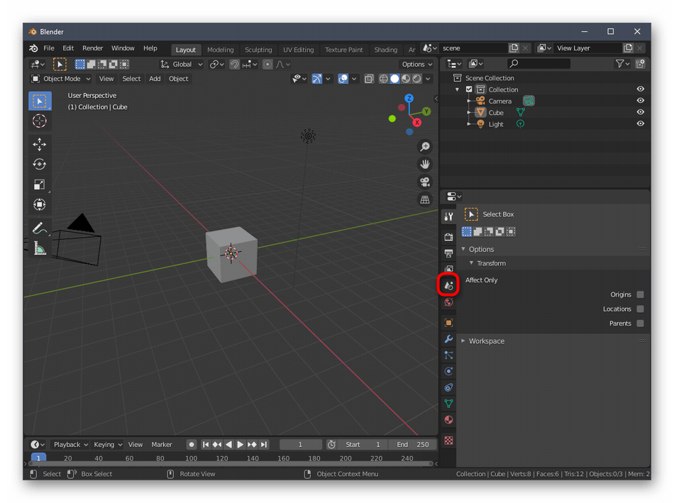
На панели справа отыщите значок «Scene» и нажмите по нему. Название кнопки появляется через несколько секунд после наведения на нее курсора.

В появившейся категории разверните блок «Units».

Установите метрическую систему измерений и задайте масштаб «1». Это необходимо для того, чтобы параметры сцены перенеслись на пространство 3D-принтера в должном виде.

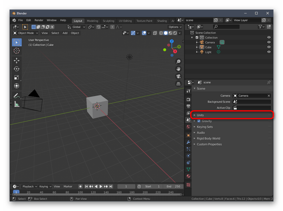
Теперь обратите внимание на верхнюю панель программы. Там наведите курсор на «Edit» и в появившемся всплывающем меню выберите «Preferences».

В окне настроек переместитесь на «Add-ons».

Отыщите и активируйте два пункта под названиями «Mesh: 3D-Print Toolbox» и «Mesh: LoopTools».

Убедитесь в том, что галочки были успешно проставлены, а затем покиньте данное окно.

Дополнительно рекомендуем обратить внимание и на другие пункты конфигурации. Здесь вы можете настроить внешний вид программы, поменять расположение элементов интерфейса, трансформировать их или вовсе отключить
По завершении всех этих действий переходите к следующему шагу.
Шаг 3: Проверка проекта на соблюдение общих рекомендаций
Перед завершением работы над моделью мы советуем не упускать самые важные аспекты, которые следует выполнять для оптимизации проекта и обеспечения его корректной распечатки на принтере. Для начала убедитесь, что ни одна из поверхностей не накладывается друг на друга. Они должны лишь соприкасаться, образуя единый объект. Если где-то произойдет выход за рамки, вероятны проблемы с качеством самой фигуры, поскольку в неправильно оформленном месте произойдет небольшой сбой печати. Для удобства вы всегда можете включить отображение прозрачной сети, чтобы проверить каждую линию и поле.

Далее займитесь уменьшением количества полигонов, ведь большое количество этих элементов лишь искусственно усложняет саму фигуру и мешает оптимизации. Конечно, избегать лишних полигонов рекомендуется еще при создании самого объекта, но не всегда получается сделать это на текущем этапе. Вам доступны любые способы данной оптимизации, о чем тоже написано в документации и рассказывается в обучающих материалах от независимых пользователей.

Теперь хотим отметить и тонкие линии или какие-либо переходы. Как известно, само сопло имеет определенный размер, что зависит и от модели принтера, а пластик не является самым надежным материалом. Из-за этого лучше избегать наличия совсем тонких элементов, которые в теории могут вообще не получиться на печати или будут крайне хрупкими. Если такие моменты присутствуют в проекте, слегка увеличьте их, добавьте опору или по возможности избавьтесь.

Шаг 4: Экспорт проекта
Завершающий этап подготовки модели для печати — экспорт ее в подходящем формате STL. Именно этот тип данных поддерживается 3D-принтерами и будет корректно распознан. Никакого рендеринга или дополнительных обработок можно не осуществлять, если для проекта уже были назначены цвета либо какие-либо простые текстуры.
- Откройте меню «File» и наведите курсор на «Export».

В появившемся всплывающем списке выберите «Stl (.stl)».

Укажите место на съемном или локальном носителе, установите название для модели и нажмите на «Export STL».

Проект сразу же будет сохранен и доступен для выполнения других действий. Теперь вы можете вставить флешку в принтер или подключить его к компьютеру, чтобы запустить выполнение имеющегося задания. Советов по его настройке мы давать не будем, поскольку они сугубо индивидуальны для каждой модели устройств и четко прописаны в инструкциях и различных документациях.
3D-печать на Марсе
Ну и наконец пару слов о полетах на Марс. В 2018 году NASA провел конкурс на тему того, как наиболее эффективно можно будет создавать жилые модели для первой человеческой колонии на Марсе. Победителем стала команда из Арканзаса, которая предложила печатать дома на строительном 3D-принтере из имеющихся на планете материалов — смеси из базальтового волокна, добываемого из марсианских пород, и полимолочной кислоты, полученной из растений, выращенных на Марсе.
Красивая история, но вроде бы очень далекая от реальности. В прошлом году на мировой рынок вышел стартап с российскими корнями Mighty Buildings, который уже в этом году начинает производство и поставку домов покупателям в Калифорнии, созданных на строительном 3D-принтере. Получается, что «Марсианские хроники» обрастают необходимым опытом. Буквально на днях стало известно, что компания закрыла еще один раунд по привлечению инвестиций в размере 40 млн. долларов и планирует расширять производственную базу и увеличивать ассортимент предлагаемых построек.
Обзор интерфейса SketchUp
Когда откроется SketchUp, готовый для начала создания 3D-модели, вы увидите экран, который включает в себя следующее:


Строка заголовка
Строка заголовка содержит стандартные элементы управления окном (закрыть, свернуть и развернуть) и имя открытого файла. При запуске SketchUp открытый файл имеет имя «Без названия», что означает, что вы еще не сохранили свою работу.
Панель меню
Большинство инструментов, команд и настроек SketchUp доступны в меню на панели меню. Это такие меню, как SketchUp (только Mac), «Файл», «Редактирование», «Просмотр», «Камера», «Рисование», «Инструменты», «Окно» и «Справка».
Панель инструментов «Начало работы»
Когда вы начинаете использовать SketchUp, панель инструментов «Начало работы» отображается по умолчанию. Она содержит основные инструменты, необходимые для создания 3D-моделей.
Чтобы отобразить дополнительные панели инструментов, выберите Просмотр > Панели инструментов. В открывшемся диалоговом окне «Панели инструментов» выберите панели инструментов, которые хотите отобразить, и нажмите «Закрыть». В macOS вы можете отображать панели инструментов, выбрав Просмотр > Панели инструментов. (Дополнительные сведения о панелях инструментов и их настройке см. в разделе Настройка SketchUp Справочного центра.)
Совет. Эта статья познакомит вас с несколькими основными инструментами. По мере того, как вы продолжите изучать процесс создания 3D-моделей в SketchUp, инструктор научит вас (или напомнит), как использовать каждый инструмент. Дополнительные сведения см. в разделе .
Область рисования
Область рисования — это место, где вы создаете свою модель. Трехмерное пространство области рисования визуально определяется осями рисования, которые позволяют чувствовать направления в трехмерном пространстве во время работы.
Область рисования также может содержать простую модель человека, чтобы дать вам ощущение трехмерного пространства.
Строка состояния
Когда вы начинаете работу со SketchUp, двумя важными элементами в строке состояния являются советы посередине и поле «Измерения» справа:
- Советы по использованию инструментов. В средней части строки состояния щелкните значок вопросительного знака, чтобы отобразить окно Инструктора, в котором представлена основная информация об использовании инструмента, выбранного на панели инструментов. В средней области также отображается краткое описание по использованию выбранного инструмента. Эта область полезна, если вы не знаете, как работает инструмент.
- Поле «Измерения». Это поле является важным инструментом для создания точных моделей. В нем отображаются размеры по мере рисования. Вы также можете использовать это поле для управления выбранными объектами (например, для создания линии определенной длины) или для создания равномерно распределенных копий объектов (например, столбов, ограждений или жилых блоков в постиндустриальной антиутопии).
![]()
![]()
Совет. Поле «Измерения» исчезло? Наиболее вероятная причина в том, что размер окна SketchUp больше доступной области просмотра экрана. Чтобы восстановить вид окна «Измерения», нажмите кнопку «Развернуть» в строке заголовка.
Если вы являетесь пользователем Windows и включили параметр «Автоматически скрывать панель задач», поле «Измерения» может скрыться за панелью задач при ее отображении. В этом случае поле «Измерения» снова появляется, когда вы закончите использовать панель задач.
Примечание. В левой части строки состояния вы найдете кнопки для геолокации и получения кредита. Эти параметры помогут вам работать с расширенными функциями SketchUp, которые выходят за рамки данной статьи.
Панели по умолчанию
В правой части экрана вы видите область панелей, включая «Инструктор», «Материалы», «Стили» и т. д. Область по умолчанию появляется при открытии SketchUp, но вы можете закрыть область панелей по умолчанию, нажав кнопку «Закрыть» в правом верхнем углу. Переключите область, чтобы отобразить или скрыть ее, в подменю Окно > Область по умолчанию.
В правой части экрана вы видите область панелей, включая «Инструктор», «Материалы», «Стили» и т. д. Область по умолчанию появляется при открытии SketchUp, но вы можете закрыть любую область, нажав ее кнопку «Закрыть». Чтобы повторно открыть область, выберите ее в меню «Окно».
Пропорциональное масштабирование выборки
Если вы хотите изменить размер геометрии в модели и сохранить ее пропорции, вы можете использовать инструмент «Рулетка» или инструмент «Масштаб». Выбор зависит от того, как вы хотите установить масштаб:
- Чтобы масштабировать размер определенной линии, используйте рулетку. Например, вы обнаружите, что одна комната на плане этажа может иметь ширину не более 10 футов, но остальная часть плана этажа может оставаться такой же. Или вы знаете, что статуя должна быть 3 метра в высоту.
- Чтобы изменить размер выделенной области в процентах от исходного размера, используйте инструмент «Масштаб». Например, выберите этот метод, если вы хотите увеличить размер выборки на 200% или уменьшить его до 50%.
Чтобы масштабировать часть вашей модели с помощью рулетки, выполните следующие действия:
- С помощью инструмента Выбрать () выберите объекты, которые нужно масштабировать.
- Щелкните выборку и в появившемся контекстном меню выберите Создать группу.
- Дважды щелкните группу. Вокруг группы появится рамка из пунктирных линий, указывающая, что вы открыли группу, как показано на рисунке.
- Выберите инструмент Рулетка () или нажмите клавишу T.
- Щелкните одну конечную точку контрольной линии. Используйте механизм вывода SketchUp, чтобы выбрать точную конечную точку.
- Щелкните другую конечную точку контрольной линии. Текущее расстояние отображается в поле «Измерения», как показано на рисунке. В этом примере, скажем, вам нужно уменьшить эту ширину до 10 футов из-за проблем на участке, где будет построен план этажа.
- Введите новый размер линии (в этом примере вы вводите 10′) и нажмите клавишу Enter. Этот размер будет использоваться в качестве основы для пропорционального масштабирования вашей модели. SketchUp спросит, хотите ли вы изменить размер группы или компонента.
- Нажмите кнопку Да, и ваша выборка изменится пропорционально. Посмотрите результат на следующем рисунке. Это комната намного меньше.
Примечание. Этот процесс также работает с компонентами. См. Добавление готовых компонентов и динамических компонентов для ознакомления с компонентами. В разделе далее в этой статье объясняется, как масштабирование влияет только на один компонент или все экземпляры компонентов в модели.
Если вы хотите пропорционально масштабировать модель в процентах, инструмент «Масштаб» легко справится с этой задачей. Представьте, что вы не знаете, как поговорить со своим клиентом об уменьшении комнаты на его плане этажа до 10 футов шириной, поэтому вы моделируете слона в комнате, пока обдумываете это. Вот как масштабировать слона или любую другую выборку в вашей модели в процентах:
- С помощью инструмента Выбрать () выберите геометрию, которую нужно масштабировать. Этот шаг важен, если вы хотите масштабировать сложную 3D-выборку. Если у вас простая выборка, например 2D-фигура или объект поверхности, вы можете пропустить этот шаг.
- Выберите инструмент Масштаб () или нажмите клавишу S. Вокруг вашего выбора появится желтая рамка с зелеными ручками, как показано на рисунке. Если вы пропустили шаг 1, щелкните геометрию курсором инструмента «Масштаб».
- Для равномерного масштабирования или сохранения пропорций выборки щелкните угловую ручку масштабирования. Выбранная ручка и противоположная ручка масштабирования становятся красными, как показано на следующем рисунке, а в поле «Измерения» вы видите масштаб 1.00, что означает, что ваша геометрия имеет исходный размер или масштабируется до 100%.
- Переместите курсор, чтобы масштабировать объект. В поле «Измерения» масштаб отображается динамически. Чтобы начать все заново, в любой момент нажмите клавишу Esc. Чтобы установить масштаб из центра, а не из противоположного угла, удерживайте клавишу Ctrl (Windows) или клавишу Option (macOS), перемещая красную ручку угла.
-
Щелкните, чтобы установить новый масштаб вашей выборки. Или введите желаемые размеры шкалы и нажмите Enter.
Примечание. Технически на шаге 5 вы можете ввести размер, например 2 м или 3″, вместо размера в масштабе. Однако масштабирование на основе измерения с помощью рулетки, как правило, более интуитивно понятно.
Готовимся и начинаем
Перед каждым процессом печати следует проверить положение печатной платформы и при необходимости откорректировать его. Подробное руководство для принтера (см. wiki.ultimaker.com/Calibrate) занимает многие страницы
В принципе, для вас важно так отрегулировать четыре винта по углам платформы (см. фото справа), чтобы расстояние между печатающей головкой и поверхностью платформы везде было равно толщине обычного листа бумаги
Вставьте карту SD с сохраненным на ней файлом «.gcode» в контроллер принтера и выберите пункт «Card Menu». На дисплее будут перечислены все файлы с расширением «.gcode», которые устройство обнаружит на карте. Выбрав нужный файл, запустите печать.
Устраняем ошибки
При первых попытках печати настоятельно рекомендуется регулярно проверять ход процесса и останавливать его при возникновении проблем. Незаконченный предмет при этом приходит в негодность. Так, во время наших тестов на принтере Ultimaker иногда происходили задержки загрузки материала. Чтобы временно остановить подачу материала, принтер немного оттягивал пластиковую нить назад.
Уже разогретый пластик при новой подаче задерживался перед экструдером и вызывал затор. В этом случае необходимо сначала вытянуть сверху из экструдера весь материал
Горячее сопло следует чистить осторожно, используя две скрученные жилы медного кабеля. Устранив затор, попытайтесь выяснить причину ошибки печати на сайте производителя
Затем исправьте ее (например, оптимизировав настройки печати перед сохранением файла «.gcode») и запустите новую попытку.














































